4公司新闻
您的位置: 首页 ->  公司新闻 -> 脚轮报关时,海关如何对脚轮分类

脚轮报关时,海关如何对脚轮分类


脚轮产品归类时须考虑材质、规格和用途等因素。自从人类发明了轮子之后,搬运和移动物体变得容易了许多。到了近代随着工业革命的兴起,越来越多的设备需要移动,各行各业几乎离不开“脚轮”(图1)。脚轮的结构较为简单,通常由单轮装在支架上而成,某些脚轮增加一个助刹器,以帮助停驻。在行业上对脚轮的分类,从其是否转向可划分为固定脚轮和活动脚轮(万向轮);从其材质组成可划分为钢铁脚轮、塑料脚轮和橡胶脚轮等。

脚轮应用

图1 脚轮在多个行业产品中的应用


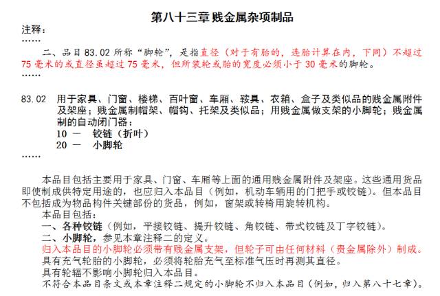
一些进出口企业虽然知道商品“小脚轮”在《税则》中有具体列名,税号为8302.2000,但查阅《品目注释》第八十三章注释二及品目83.02项下关于“小脚轮”的描述,可以发现归入该税号的“小脚轮”,从材质和规格方面均有明确的限定条款(图2)。然而,随着各行业对脚轮的特定需求,以及脚轮本身的技术革新,如今在通关时所申报的一些脚轮,它们从规格、材质或用途等属性要素已经远远地超出了《税则》中税号为8302.2000“小脚轮”的描述范畴,而这些脚轮在《税则》的其他品目中未有列名。

小脚轮概述

图2 《品目注释》中关于小脚轮的描述


为了方便相关企业和报关员了解各种脚轮的归类思路,本文依托《税则》、《品目注释》相关条文基础上,结合海关总署分别在2011年3月和2015年4月所公布关于“脚轮”的两份归类决定,现对通关过程中几种常见脚轮的属性说明及归类辨析进行整理如下:

商品一:“金属支架的小脚轮”,材质结构:带有贱金属支架,轮子可由任何材料(贵金属除外)制成,这种脚轮的支架体积通常比所装的轮子略大;规格尺寸:轮子直径不超过75毫米或直径虽超过75毫米,但所装轮或胎的宽度必须小于30毫米;功能用途:可广泛用于家具、小型机器或购物手推车等。(图3)

金属脚轮


图3  金属支架的小脚轮


归类辨析:根据《品目注释》第八十三章注释二的规定,以及品目83.02的关于“小脚轮”的描述范畴,带贱金属支架的小脚轮属于《税则》中具体列名的商品,运用归类总规则一及六,应将其归入税则号列为8302.2000(关税率12%,退税率9%)。

商品二:“塑料脚轮”,这种脚轮的规格尺寸和功能用途与商品一所述的“金属支架的小脚轮”相同,区别在于构成这种脚轮的两个主要部件——支架和轮子,其材质为塑料制。(图4)

塑料脚轮

图4  塑料脚轮


归类辨析:一方面,由于“塑料小脚轮”的轮子规格尺寸和功能用途,符合《税则》第八十三章注释二的规定,但因其支架材质为塑料制,故不能简单归入《税则》品目83.02项下。另一方面,根据《税则》中有关机电、车辆、仪器、杂项产品等的有关类、章注的排他条款【如:第十六类注释一(七)、第十七类注释二(二)及第十八类注释一(六)、第九十四章注释一(四)等】。可知,“塑料小脚轮”应属于第十五类注释二所规定的贱金属通用零件的塑料制类似品。故根据《税则》品目39.26的商品描述范畴,运用归类总规则一及六,应将其归入税则号列为3926.9090(关税率10%,退税率13%)。【参考海关归类决定:J2015-0023 塑料脚轮(图5)】

需要说明一下,大部份“塑料脚轮”的顶部均装有一个连结外部物体用的金属连接杆或金属连接片。而由于脚轮的支架部件仅指承托与固定轮子部份的框架,故“塑料小脚轮”顶部的金属连接杆或连接片不应视为脚轮的支架主体。塑料脚轮概述

图5 海关归类决定:J2015-0023 塑料脚轮 3926.9090

商品三:“大脚轮”,从规格尺寸方面看,这种脚轮可以理解为“小脚轮”的放大版,区别在于“大脚轮”所装轮子的规格尺寸,均超过了《税则》第八十三章注释二关于“小脚轮”所装轮子的尺寸界限,即轮子直径大于75毫米,且轮或胎的宽度大于或等于30毫米。从材质部件方面看,“大脚轮”的主要部件依然由单轮装在支架上而成,所用材质通常根据实际承重、使用场所等要求选用。从功能用途方面,“大脚轮”一般适用于较大物件的移动运输,某些大脚轮因设计的特殊性,仅可专用于特定的商品上,如:自行车用辅助脚轮;而某些大脚轮具有一定的通用性,其可安装在各类家具、医疗器械、手推车辆等物件底部,以方便移动。(图6)

大脚轮应用

图6  各种大脚轮及其应用


归类辨析:关于“大脚轮”的归类思路,因其商品属性已不符合《税则》第十五类注释二所规定的贱金属通用零件或塑料制的类似品,应根据其是否具有专用性或通用性的特征进行归类,具体要视以下两种情况:

1、对于具有明显专用性的“大脚轮”归类,运用归类总规则一,应根据其所安装机器或物件的专用零件归入《税则》相关零件及附件的品目内。如:残疾车用脚轮、自行车用辅助脚轮(品目87.14)。

2、对于具有一定通用性的“大脚轮”归类,基于轮子的历史发展过程是从属于车辆及有关运输或移动设备。对此,《品目注释》第十七类总注释三(二)已作出明确的条文诠释。(图7)

脚轮参数

图7 《品目注释》第十七类总注释三(二)

所以,对于可通用安装在机器、医疗器械或家具等几类货品底部的车轮或脚轮,其实际上与《税则》第八十七章中的机动车辆或其他非机械驱动车辆所用轮子几乎完全相同的,所以这些轮子应根据其主要用途归入《税则》第八十七章相关品目(87.08或87.16)的项下。【参考海关归类决定:J2011-0011 脚轮(图8)】医疗脚轮

图8海关归类决定:J2011-0011 脚轮 87.16

Copyright © 2025 东莞凯信脚轮有限公司 版权所有

【 访问量:

粤ICP备2023076868号

本站相关网页素材及相关资源均来源互联网,如有侵权请速告知,我们将会在24小时内删除

咨询

手机

何先生

135-5666-5805

何先生

133-5288-5850

潘小姐

189-2910-5020

电话

电话

0769-26882990

微信

微信

微信

公众号

公众号

公众号

手机站

手机站

手机站